ICEI国际注册奥尔夫高级认证实操研修班
开课通知
课程简介
奥尔夫音乐课程最主要结合德国、欧美及台湾最先进的学前教育哲学及方法,以培养幼儿未来的关键能力为主,以音乐为主要的媒介,培养幼儿觉知辨识、表达沟通、关怀合作、推理赏析、想象创造及自主管理等六大能力。
ICEI奥尔夫音乐高级课程包含奥尔夫音乐教学法之理论、方法及应用。课程中最主要学会奥尔夫的音乐教学方法及活动设计,包含:说白节奏、歌唱、律动、声势与舞蹈、乐器、即兴、创作及多元艺术应用等。透过游戏的方式进行,以深入浅出以及循序渐进的方式带领学员们进入更高阶的音乐教学,深切体验奥尔夫音乐教学法的奥秘。学员学会自主创编设计活动,将奥尔夫音乐巧妙融合在教学活动中,结合多种艺术的整合,让课程更丰富活泼。
课程收获
1.学会奥尔夫音乐教学的方法,并能设计多元及有趣的活动2.学会利用引导的方式启发幼儿的各种创意3.学会利用自然环境的素材及随手可得的物品以及生活中的周围事物运用于音乐教学中4.学会活动型的儿歌创作,配合各种主题及幼儿经验,创作出适性幼儿活动的儿歌音乐5.学会如何将多种艺术整合(音乐、舞蹈、故事、戏剧及视觉艺术),让课程更丰富及活泼6.生活处处有音乐,学会就近取材,以即兴的方式进行活动设计
1.开课时间
中级课程
每月开课,详情请询
高级课程
2020年2月11日-15日
2.专家授课
01讲师介绍

廖美瑩
• 国际儿童教育学会(ICEI)奥尔夫培训专家
• 美婴早期教育师资培训指定奥尔夫培训专家
• 英国 Sheffield 大学音乐学博士
• 英国Reading大学音乐教育硕士
• 台湾明新科技大学幼儿保育系教授
• 台湾多所大学院校相关科系讲师
• 美国华盛顿大学音乐学院访问学者
• 澳洲悉尼大学音乐学院访问学者
• 台湾教育部幼教学程评鉴委员
• 台湾多所学校及婴幼儿教育机构音乐教学导师
• 25年以上一线教学及师资培训经验
02讲师介绍

Emma
• 国际儿童教育学会(ICEI)奥尔夫培训讲师
• 美婴早期教育师资培训指定奥尔夫培训讲师
• 星海音乐学院音乐课程与教学专业硕士学位
• 曾担任广州市多所儿童教育机构奥尔夫音乐教师
• 先后担任星海音乐学院和广外艺职业学院奥尔夫讲师
• 长期从事奥尔夫音乐一线教学与师资培训
03讲师介绍

Triky
• 国际儿童教育学会(ICEI)奥尔夫音乐培训讲师
• 美婴早期教育师资培训指定讲师
• 华南师范大学音乐教育系,从事早幼教音乐教育近10年
• Triky老师曾多次参加多名国际级大师的奥尔夫音乐师资培训,并取得相关证书
• 多年来为早幼教老师与学龄前儿童及家长们做音乐教学法培训、奥尔夫音乐体验活动
• 长期以来投身于奥尔夫音乐一线教学教研工作
• 具有丰富的一线教学、师资培训、家长讲座经验
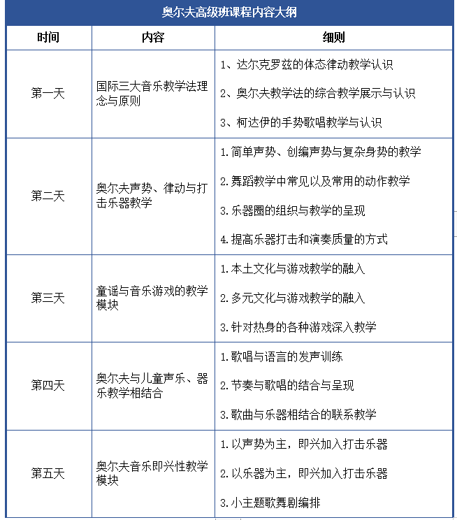
课程内容

落地性极强的培训体系


授予证书


授予牌匾



//联系方式//
全国统一热线:400-657-8862
ICEI官方网站 :www.icei-hk.com
MYET官方网站:www.myeting.com.cn
全国总部:广东省广州市天河区中山大道中1091号腾晖商务大厦
ICEI•美婴国际教育微信公众服务号:meiyingjiaoyu




技术输出项目
讲师入园进班督导,档期预约中!
高级班
1/12-15 蒙氏数学(4天24课时)
2/10-13 感统高级(4天24课时)
2/11-15 奥尔夫高级(5天30课时)
中级班
12/31 早教师(20天120课时)
12/31-1/4 蒙氏(5天30课时)
1/6 早教师(20天120课时)
1/6-10 感统(5天30课时)
1/6-10 奥尔夫(5天30课时)
1/12 早教师(20天120课时)
1/12-16 亲子(5天30课时)
1/18 早教师(20天120课时)
1/18-21 奥尔夫(4天3晚30课时)
1/18-21 蒙氏(4天3晚30课时)
1/18-21 感统(4天3晚30课时)
2/5 早教师(20天120课时)
2/5-8 感统(4天3晚30课时)
2/5-9 奥尔夫(5天30课时)
2/5-7 语言训练(3天18课时)
2/8-9 行为分析(2天2晚18课时)
2/11 早教师(20天120课时)
2/11-15 蒙氏(5天30课时)
2/11-15 感统(5天30课时)
2/17 早教师(20天120课时)
2/17-21 亲子(5天30课时)
2/23 早教师(20天120课时)
2/23-27 蒙氏(5天30课时)
2/23-27 奥尔夫(5天30课时)
2/28-3/3 托育(5天30课时)
2/29 早教师(20天120课时)
2/29-3/4 感统(5天30课时)
3/6 早教师(20天120课时)
3/6-10 奥尔夫(5天30课时)
每月每星期都开班,全国学员都在美婴,遇见更好的自己
【报名热线电话:400-657-8862】

ICEI美婴国际早期教育师资培训
每月每星期都开班
早教师︱蒙台梭利︱感觉统合
奥尔夫音乐︱亲子早期教育
行为分析︱语言训练︱自闭症
亲职教育︱职业园长...
立即开始报名咨询,立即预定学位!
立即咨询
微信咨询
热线电话
返回顶部